400-123-4567
138000000000
服务范围
Service
“劳动争议发生之日”什么意思仲裁当事人有哪些风险
2006年颁布实施的《最高人...
了解详情>
抑郁最新资讯-快科技--科技改变未来
在过去十年,抑郁障碍(也称“抑郁症”...
省林业局党组召开2025年度全面从严治党暨党风廉政建设形势分析会
1月20日,省林业局党组召开...
家电智慧生活
古语说的好,“秋天汗不流,病...
理性消费-CFW时尚
近年来,随着流量红利逐步消退...
欧美综合网亚洲综合网 MBA智库
[环球时报特约记者 任重]英...
专家团队
Expert team
忻城发生两次小地震 属岩溶塌陷引起的陷落性地震
小编
来宾讯(记者 黄显巧)受强降雨袭...
了解更多>
邢台市水生态保护与修复工程将启动
...
当地回应鱼塘现大坑200斤鱼消失 岩溶塌陷引发关注
搞清楚当前我国城市发展所处历史方位
新闻动态
News
2026深圳欢乐谷闪耀欢禧节(时间+地点)
2026-01-22
【雪顶小镇】:氛围如同一秒穿...
先进设备
Advanced equipment
香港黄金期货5月31日收低
新安江地处钱塘江上游,水流湍急,...
为建新安江水电站自1958起30万淳安人开始了15年的惊天大迁移
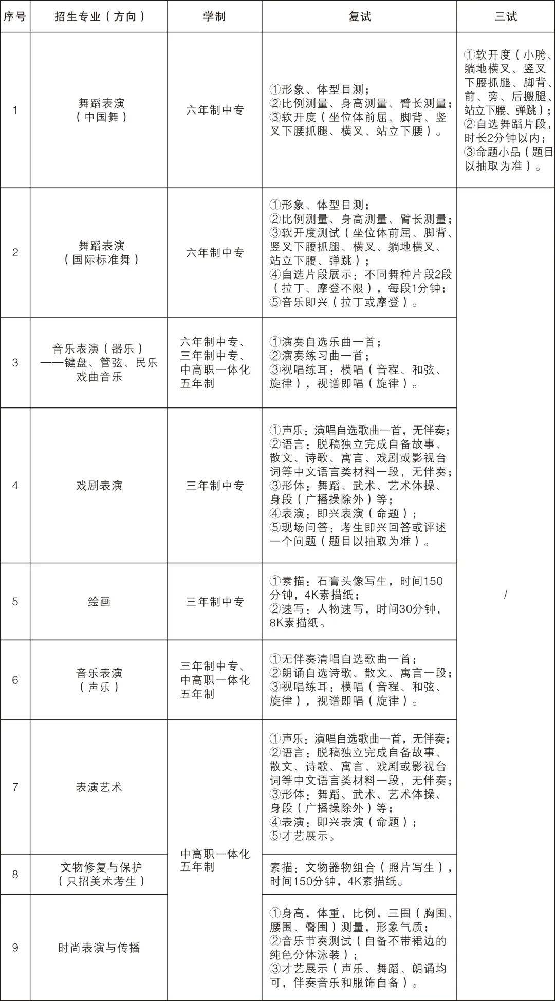
文化互联┃浙江艺术学校(浙江艺术职业学院附中)2026年招生简章
创办于1955年,是一所以舞...
zjy卫生间6分35百度云 MBA智库
数据显示,免签对入境游的促进...
关于我们
About us
联系我们
Contact us
电话:400-123-4567 手机:138000000000 邮箱:admin@youweb.com 地址:广东省广州市天河区88号