400-123-4567

138000000000

招聘公告_三亚市_岗位_教育

2025-09-14 17:40:54

  为加强我市编外教师队伍建设,进一步优化编外教师队伍结构,现面向社会公开招聘优秀教师进入三亚市直属公办学校编外教师储备库。为做好招聘工作,根据《三亚市公办学校(幼儿园)编外教师管理办法(试行)》精神,结合我市实际情况,将编外教师储备库招聘相关事项公告如下:

  以习新时代中国特色社会主义思想为指导,全面贯彻党的教育方针,坚持把立德树人作为教育的根本任务。在市委、市政府的领导下,努力打造师德高尚、专业基础扎实、教育教学能力较强的“好教师”队伍。通过公开招聘,优化教师队伍结构,不断提高教育质量。

  按照“公平、公正、公开、择优”的要求,坚持“双向选择、严格把关、宁缺毋滥”的原则做好招聘工作。

  本次招聘岗位详见附件1《2025年三亚市直属公办学校编外教师储备库招聘岗位需求表》。招聘进入储备库人员在储备期间无薪酬待遇,待入库人员与各中、小学校达成意向确定为拟聘用编外教师,其工资及相关待遇按《三亚市公办学校(幼儿园)编外教师管理办法(试行)》有关规定执行。

  (二)具有良好的品行和职业道德,热爱教育事业,有志于从事教师职业,遵守教师职业道德规范,责任心强,有较强的团队协作意识。

  (三)具有深厚的专业功底,表达能力强。身体健康,能胜任学科教学及班主任工作。

  (五)热爱教育事业,具有良好的教师职业道德和身体、心理素质,符合本公告及《2025年三亚市直属公办学校编外教师储备库招聘岗位需求表》(附件1)所规定的资格条件。

  (七)应聘教师岗位年龄应在18周岁及以上,40周岁及以下(即1984年9月13日至2007年9月12日期间出生);应聘人员是中级教师及相当职称的(高校讲师等同于中级教师职称),年龄可放宽至45周岁(即1979年9月13日至2007年9月12日期间出生);应聘人员是高级教师及相当职称的(高校教授等同于高级教师职称),年龄可放宽至50周岁(即1974年9月13日至2007年9月12日期间出生),其中具有高级教师职称的特级教师、国家级与省级骨干及学科带头人等,年龄可放宽至53周岁(即1971年9月13日至2007年9月12日期间出生)。年龄以二代有效身份证上标注的出生日期为准。

  (八)须具有与应聘岗位相应的教师资格证和普通话证书(普通话需二级乙等以上,语文学科教师需二级甲等以上)。

  (九)应聘英语教师岗位须有英语专业四级及以上证书(留学归国人员不受此限制)。

  6.拒绝、逃避征集服现役且拒不改正的应征公民;以逃避服兵役为目的,拒绝履行职责或者逃离部队且被军队除名、开除军籍或者被依法追究刑事责任的军人;

  8.按照《事业单位公开招聘人员暂行规定》(原人事部6号令)、《事业单位人事管理回避规定》(人社部规〔2019〕1号)和《海南省事业单位公开招聘工作人员实施办法》(琼人社规〔2025〕2号)的相关规定应当回避的;

  本招聘公告将通过三亚市教育局官网、“三亚教育发布”微信公众号等政务新媒体平台向社会公开发布。后续招聘工作中的各有关事项均在三亚市教育局官网()或“三亚教育发布”微信公众号公示(布)。

  (2)报名方式:采取网上报名方式进行,不收取报名费,不开设培训班,每人只限报考1个岗位。应聘人员要认真阅读招聘公告,了解招聘岗位相关信息,选择符合条件的岗位进行报名,报名必须使用有效期内的居民二代身份证或社会保障卡,报名与考试时使用的身份证(或社会保障卡)须一致。网上报名流程包括填写报名信息、上传照片及报名所需材料、查询资格审查结果、打印准考证等环节。报名后应聘人员应及时登录报名系统了解招聘工作有关事项的公告,并在招聘全程保持报名时登记的联系方式畅通。报名网址:,应聘人员应在规定的报名时间内登录报名网站填写报名信息、上传照片及报名所需材料进行报名,逾期不再受理。

  (1)《2025年三亚市直属公办学校编外教师储备库招聘岗位报名表》(下载附件2填写,本人手写签名后按手印上传图片);

  (2)居民身份证和社会保障卡均可作为报名和参加考试的身份证明,本人有效居民身份证(或社会保障卡)(正反面在同一页面);

  (3)学历证书【留学回国和在港澳台取得学历的应聘人员还须提供教育部留学服务中心的《学历学位认证书》】;

  (5)普通话证书(普通话需二级乙等以上,语文学科教师需二级甲等以上;普通话水平测试等级证书分为纸质证书和电子证书,二者具有同等效力。);

  (6)中国高等教育学生信息网()打印的《教育部学历证书电子注册备案表》(有二维码标识);

  (8)应聘英语教师岗位须有英语专业四级及以上证书(留学归国人员不受此限制);

  上述材料网上报名均扫描材料上传(以JPG图片格式,图片大小不超过2MB)。

  (1)本次招聘实行诚信报名制度。报名前应认真阅读招聘公告,了解招聘岗位的相关信息,选择符合条件的岗位进行报名。报名必须使用有效期内的二代身份证(或社会保障卡),报名与考试时使用的身份证(或社会保障卡)必须一致。

  (2)资格审查工作贯穿于考试聘用的全过程。报名表所填写内容和提供的证书、资料必须真实有效且符合岗位要求(如实提交有关信息和材料。凡本人填写报名信息不真实、不完整或填写错误的,责任由报考人员自负),如经查实为弄虚作假、不符合报考条件等违反招聘规定的,取消其应聘或聘用资格。资格初审由编外教师招聘领导小组及其工作小组统一组织,根据岗位要求对报考人员所提供的材料进行资格审查,通过资格审查的人员方可确定为参加笔试人员。资格审查只是对报考人员网上提供材料的初步审查。报名结束后,通过资格初审者,方可按照规定时间登录系统打印准考证参加笔试。

  (3)应聘人员网上报名提交报名材料后,须在2025年9月17日12:00时前及时登录报名系统,查询资格初审结果,资格初审通过的,不得修改报考信息,资格初审未通过的请及时补充材料重新提交。系统将于2025年9月17日17:00时准时关闭,2025年9月17日12:00时后不再接受新用户报名,如果资格初审仍未通过的,不能参加考试。

  (4)报考人员保证报名时登记的联系电话准确无误,确保需要时能够及时联系,因提供错误联系信息造成的后果由本人承担。

  通过资格初审的考生名单、笔试有关事项在三亚市教育局官网()或“三亚教育发布”微信公众号公布。本次招聘采取线下笔试的形式进行。

  考试采取笔试方式进行,满分为100分,成绩按“四舍五入”法折算精确到小数点后两位。

  编外教师储备库招聘工作领导小组,根据笔试成绩的整体情况,划定笔试成绩合格分数线,合格分数线%,笔试成绩低于合格分数线的考生不列入储备库人选。

  按照达到入库合格分数线的笔试成绩从高分至低分排名并确定入库人数,末位出现并列的相同分数时,一并入库。

  1.储备库有效期限1年,从公示无异议之日起计算。如三亚市直属公办学校各中小学校、教培中心出现岗位空缺,从储备库中按同岗位排名情况及用人单位具体需求安排面试,入库人员与各中、小学校达成意向后确定聘用。如储备库后续的管理与使用中存在争议,由编外教师储备库招聘工作领导小组研究决定。

  2.确定聘用意向后,应聘人员需按要求参加体检,体检参照《公务员录用体检通用标准》,费用由拟聘用人员承担,体检合格后,方可办理入职手续,未按要求参加体检或者体检不合格的人员取消储备库资格。

  3.体检合格后,用人单位对拟聘用人员进行考查,主要考查是否存在违法违纪行为等后,方可办理入职手续。对符合聘用条件的人员,由第三方管理服务公司办理聘用人员相关手续工作。

  (一)拟聘用人员接到聘用通知后,在规定的时间内准备好个人材料,配合办理有关聘用手续。

  为落实《省委、省政府2023年为民办实事事项》(琼厅字〔2023〕3 号)文件要求,《海南省提升院前急救服务体系》及三亚市2025年十大民生实事目标之一建立医疗急救圈,设立健全的、全面覆盖的医疗急救站点,三亚市人民医院医疗集团负责新增设5个医疗急救站点。按照急救站点人员配置要求、结合5个医疗急救点人员实际情况,为保障急救站点建设,解决急救站工作人员不足问题,根据《海南省事业单位公开招聘工作人员实施办法》(琼人社规〔2025〕2号)和《三亚市基层医疗卫生专业技术人才激励机制实施方案》(三卫〔2022〕40号)文件精神,现将有关招聘事项公告如下:

  被聘用人员实行劳动合同制,与三亚市人民医院医疗集团分院签订劳动合同,合同期内月薪酬:

  以上薪酬均为税前薪资,含五险一金,高温补贴300/月(每年4—10月发放)。

  符合岗位所要求的年龄、专业、学历、学位、职称、技术资格等条件,《三亚市人民医院医疗集团急救站点招聘岗位汇总表》(附件1)。

  3.根据《事业单位公开招聘人员暂行规定》(原人事部6号令)、《事业单位人事管理回避规定》(人社部规〔2019〕1号)及《海南省事业单位公开招聘工作人员实施办法》(琼人社规〔2025〕2号),凡与事业单位领导人员存在夫妻关系、直系血亲关系、三代以内旁系血亲关系、近姻亲关系或其他亲属关系的应聘者,均不得报考该单位具有直接上下级领导关系的岗位;

  7.拒绝、逃避征集服现役且拒不改正的应征公民;以逃避服兵役为目的,拒绝履行职责或者逃离部队且被军队除名、开除军籍或者被依法追究刑事责任的军人;

  通过三亚市人民医院()网站向社会公开发布,后续招聘工作的各有关事项均在三亚市人民医院网站公示(告)。

  2.报名方式:现场报名,不收取报名费。应聘人员要认真阅读招聘公告,了解招聘岗位相关信息,报名必须使用有效期内的居民二代身份证或社会保障卡,报名与考试时使用的身份证或社会保障卡必须一致。

  1.应聘人员本人有效身份证或社会保障卡(原件、复印件正、反两面合并上下复印在一张纸上);

  2.应聘人员本人如实填写并本人签名提交《三亚市人民医院医疗集团急救站点招聘报名登记表》,详见附件2;

  5.国家承认的学历、学位证书(需与学历相对应),(留学回国和在港澳台取得学历学位的应聘人员,还须出具教育部留学服务中心的《学历学位认证书》);

  6.需要专业技术资格的岗位须提供专业技术资格证书及岗位所需要的其他证书;

  7.登陆中国高等教育学生信息网()下载打印的学历认证材料《教育部学历证书电子注册备案表》,有二维码标识的(高中、中专学历仅提供毕业证书)。

  8.应聘时已与党政机关(含派出机构)、事业单位建立人事关系的人员应征得原所在单位同意方可报考,按照人事管理权限,必要时应征得单位主管部门同意。需提供所在单位同意报考证明(加盖公章);定向委培生应聘时需提供定向委培单位同意报考证明(加盖公章);

  9.需要工作经历的岗位须提交工作经历证明(加盖单位公章)、聘用(劳动)合同或社保养老缴费明细;

  10.应聘岗位需要的其他材料(如驾驶证、机动车驾驶人安全驾驶记录情况);

  2.应聘人员所填报名登记表内容和提供的证件资料必须真实有效且符合岗位所需条件,否则取消应聘或聘用资格。报名必须使用有效期内的居民身份证(或社会保障卡),报名与考试时使用的身份证件须一致;

  4.后续招聘工作的各有关事项均在三亚人民医院网站公告通知,应聘人员务必持续关注三亚人民医院网站上所发布的信息,并保持报名时所留联系电话的畅通,以便临时通知有关事宜。因本人不及时关注网站公告或所提供的联系电话有误或电话不通无人接听等而发生的相关程序性问题和一切后果由个人承担。

  资格审查工作贯穿公开招聘的全过程,任何阶段如发现应聘人员不符合资格要求、弄虚作假或故意隐瞒真实情况,一经发现,即取消应聘人员报名或聘用资格,由此造成的一切损失由应聘人员自行承担。

  本次招聘,实行诚信报名制度,应聘人员要仔细阅读招聘公告及《三亚市人民医院医疗集团急救站点招聘岗位汇总表》等,根据个人情况报考符合自身条件的岗位,并按要求真实、全面、准确填写报名信息、提供报名材料。报名登记表所填写内容和提供的材料必须真实有效且符合岗位要求(如实提交有关信息和材料,凡本人填写信息不真实、不完整或填写错误的,责任由应聘人员自负),如经查实为弄虚作假、不符合报考条件等违反招聘规定的,取消其应聘或聘用资格。

  资格审查工作贯穿招聘工作全过程,任何一个环节弄虚作假、不符合报考条件等违反招聘规定的,取消其应聘或聘用资格。

  报考人员须保持通讯工具畅通,因通讯工具不畅造成无法联系到报考人员本人的,责任自负。

  (1)考试形式及内容:采取面试方式,面试主要对应聘人员的职业道德、专业知识、业务能力等方面进行考核,重点考核应聘人员适应岗位的能力。

  (2)面试成绩:面试成绩为百分制,面试合格分数线分(含),达不到面试合格分数线的,不列入体检、考察人选。面试成绩计算方式为:去掉一个最高分和一个最低分后,将其余考官的终评合计分相加之和,再除以其余考官数(即:考生的最后得分=其余考官的终评合计总分÷其余考官数),计算出考生的最后得分,依据“四舍五入”法,折算精确到小数点后两位。

  (3)面试时间和地点:以面试通知为准,具体时间和地点有关事项在三亚市人民医院官网公布。

  (1)考试形式及内容:采取路面操作考试方式,主要对应聘人员的驾驶技术进行考核。

  (2)操作成绩:操作成绩为百分制,合格分数线分(含),达不到合格分数线的,不列入体检、考察人选。操作考试成绩计算方式为:去掉一个最高分和一个最低分后,将其余考官的终评合计分相加之和,再除以其余考官数(即:考生的最后得分=其余考官的终评合计总分÷其余考官数),计算出考生的最后得分,依据“四舍五入”法,折算精确到小数点后两位。

  (3)操作考试时间与地点:以考试通知为准,具体时间和地点有关事项在三亚市人民医院官网公布。

  (1)参照公务员录用体检标准,统一组织体检,体检费用自行承担。应聘人员对体检结果有异议的,可在体检结果公布后3个工作日内申请复检,以复检结果为准,复检只能进行1次。体检不合格的考生不予聘用。

  (2)因考生放弃体检或体检不合格出现的岗位空缺,从面试成绩达到合格分数线的考生中,由高分至低分依次递补。

  (3)体检合格人员进入考察环节,入围考察人员名单在三亚市人民医院网站公布。

  招聘单位根据考试成绩、体检结果等额确定考察人员。主要是对考生的思想政治表现、道德品质、业务能力、工作实绩、遵纪守法、是否符合拟聘岗位的报考条件及是否需要实行回避原则等情况进行调查了解。考察不合格的考生不予聘用。因考生放弃考察或考察不合格出现的岗位空缺,可从报考同一岗位且面试成绩达到合格分数线的考生中,按考试成绩由高至低依次递补。

  自愿放弃体检、考察的,需提交自愿放弃声明书,声明书中应明确放弃的应聘岗位、放弃原因等,由本人签名。

  根据考试、体检、考察结果,确定拟聘人员,在三亚市人民医院官网公示。因下列情形导致拟聘岗位出现空缺的,可从应聘同一岗位且面试成绩达到合格分数线的应聘人员中,按考试成绩从高至低依次递补。

  公示期满,没有问题或者反映的问题不影响聘用的,办理入职手续,公示期满后不再进行递补。根据事业单位相关管理规定约定试用期,试用期满考核合格者正式录用,考核不合格者解除劳动关系。

  聘用人员接到聘用通知后,在规定时间内准备好个人材料、配合办理有关入职手续。如因个人原单位劳动关系纠纷等原因造成不能按时办理入职手续的,责任由个人自行承担。

  (一)此次招聘实行回避制度。招聘工作人员如存在《事业单位人事管理回避规定》(人社部规〔2019〕1 号)和《事业单位公开招聘人员暂行规定》(人事部令第 6 号)的情形的,应当实行回避。

  (二)严格执行招聘纪律。如有违反《海南省事业单位公开招聘工作人员实施办法》(琼人社规〔2025〕2 号)的,按照《事业单位公开招聘违纪违规行为处理规定》(人社部令第 35 号)进行处理。

  (三)此次招聘接受社会和有关部门监督。招聘工作全部实行信息公开、过程公开、结果公开,主动接受监督。

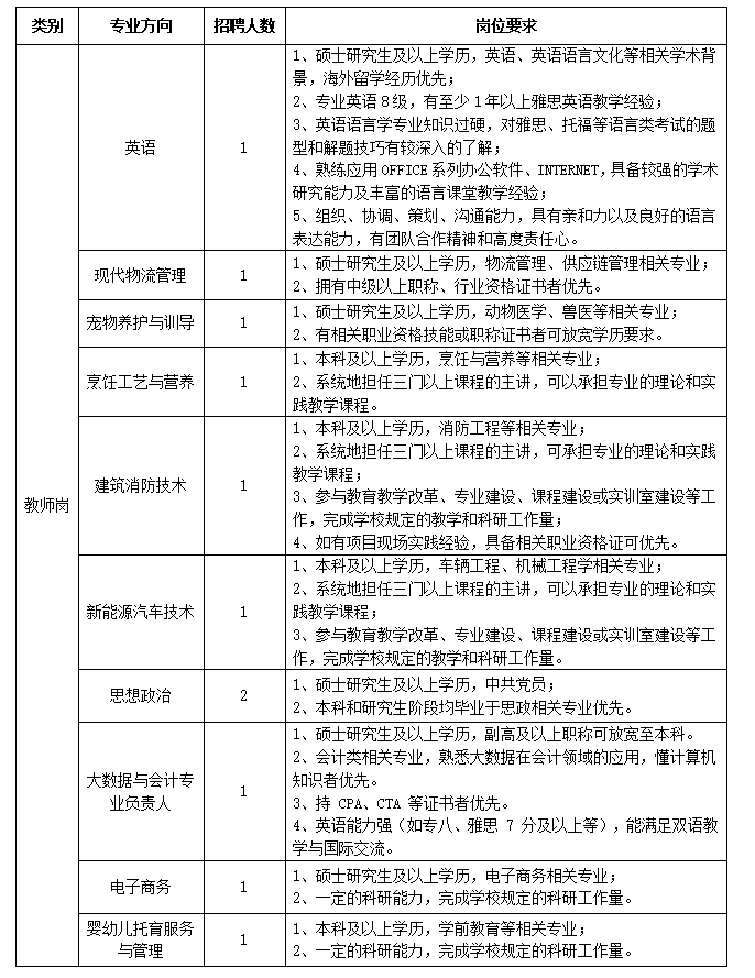
  三亚城市职业学院是经海南省人民政府批准、国家教育部备案,面向全国招生的全日制普通高等院校。学院坐落在素有东方夏威夷美誉的国际旅游岛海南省三亚市,校园环境优美、建筑别具特色,毗邻三亚湾、大东海、亚龙湾、海棠湾一线海景等风景名胜,是理想的学习生活之地。

  学院成立于2001年,是三亚第一所高校,现有财经与文旅系、城建与设计系、信息与服务系、传媒艺术系,开设旅游类、经济类、信息类等专业。学院依托北京法政集团的国际教育优势,创新人才培养模式,打造自主品牌,已逐渐形成旅游与酒店类,信息与数字媒体类及建筑设计、财经、传媒类等五大专业集群与服务中心,满足社会发展的高标准,高素质的人才需求。

  学院秉承科学发展观,规模适度,特色鲜明,追求卓越的发展观念,着力提升学院办学活力,办学水平和综合竞争力,争创海南一流,全国知名的应用型国际化职业学院。

  1、招聘条件:硕士及以上学历,中级以上职称或三年以上相关企业工作经验且具有相关职业资格技能证书,可放宽学历要求。

  1、招聘条件:全日制本科及以上学历,三年以上相关工作经验且具有相关职业资格技能证书优先。

  3.学校具有高校系列职称自主评审权,为符合条件教职工办理高校教师资格证、职称评审的相关工作。

  1.填写《三亚城市职业学院应聘申请表》,并附上个人简历、身份证、学历学位证(应届毕业生附学生证)、专业技术资格证及其他获奖证书的电子版。

  3.收到简历后,合则约见。应聘教师岗位者还需准备好应聘专业15—20分钟试讲。